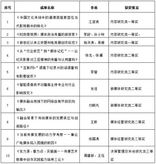
(通讯员 付洁)近日,中国广播电影电视社会组织联合会公布了第十五届全国广播影视学术论文评选结果,共有106篇优秀论文获奖。我校有10篇学术论文在此次评选中获奖,在四项参评分类中皆有斩获。
中国广播电影电视社会组织联合会于今年5月开展了第十五届全国广播影视学术论文评选活动,我校积极组织各单位推荐申报,最终以中国传媒大学学会、高校传媒研究基地、中国高校影视学会等中广联二级机构为单位报送了多篇论文参评。
此次评选,我校是所有参评单位中获奖数量最多的单位,充分展示了我校科研人员在广播影视领域内的研究实力,这也是我校科研成果参加社会评奖取得的又一重要成绩。全国广播影视学术论文评选奖为1988年经原广电部批准设立,每两年一届。本届参评作品按内容研究、新媒体研究、媒体经营研究、决策管理及其他研究等四项分类选送和评选。
(编辑:陈艺文)





