(通讯员 邓迪)为进一步做好我校防控新型冠状病毒肺炎疫情延期开学期间研究生教学培养工作,按照学校“以导师为中心”的指导思想,研究生院组织各研究生培养单位采取各项举措,充分发挥“导师立德树人第一责任人”的作用,在正常教学培养秩序恢复前,通过多种沟通方式对研究生进行学习和科研的有效指导,督促研究生自主学习和阅读经典,打好学习基础。
开学一周以来,“以导师为中心”研究生读书计划进展顺利,各培养单位根据实际情况,结合学科特点,发挥专业优势,开展了多项具有创新性和实效性的线上读书活动,取得了读书计划的初步成效,为研究生文献阅读长效机制的建设奠定了良好的基础。
互联网信息研究院:实施“三因”策略
互联网信息研究院为保证读书计划顺利实施,制定了从实际出发的“三因”策略:以因材施教为前提、因人制宜为基础,为来自不同学科背景和研究方向的研究生量身定制阅读书目和专业书单,并鼓励研究生自主阅读,根据自身研究兴趣,逐步确定研究课题;将因势利导作为关键:在疫情的特殊时期,网络世界谣言频发,与互联网信息专业息息相关,导师们鼓励研究生积极面对疫情带来的挑战,也将其作为重要的学习契机,在阅读相关专业书目的同时,鼓励研究生从疫情事件中发掘选题,深度思考,拓宽认知视角、增强专业素养。

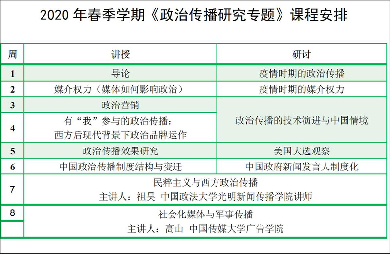
政府与公共事务学院:疫情时期的政治传播
政府与公共事务学院的导师们通过网络和研究生们保持联系和指导,积极引导研究生关注疫情发展,做好疫情防护,鼓励研究生从专业和理论的深度开展反思,师生共同就疫情相关议题开展研讨,撰写论文,落实“把论文写在祖国大地上”的精神。如仪名海教授特别重视疫情相关问题,引导研究生深入思考、撰写相关论文。苏颖老师也将政治传播专题课程的第一讲设计为“疫情时期的政治传播”。

特别令人感动的是,孙英春教授刚刚战胜新冠肺炎病毒回家休养,身体还很虚弱,就开始通过网络指导研究生阅读、学习,积极参与疫情期间的研究生指导和教学工作,体现了强烈的责任感,深深地感染和激励了学院师生。关于他以积极乐观、豁达超然的态度与病毒作斗争,重病期间不忘提醒照顾他的医护人员做好防护的事迹,北京电视台等媒体都有报道。
播音主持艺术学院:分年级和层次开展读书计划
播音主持艺术学院的导师们从实际出发,分别向不同年级、不同层次的研究生布置了教学指导安排,根据每位研究生的具体情况予以指导,并为研究生制定了读书计划的系列安排:一是阅读发放的阅读书目中的书籍,提交读书笔记并进行分享;二是进行文献精读阅读,以关键词为主题,写出文献综述;三是观摩疫情相关的视频并制作音频;四是研究生论文进度情况汇报;层层推进,充分发挥了读书计划的实效作用。
电视学院:“忍冬信札”每日一封信
疫情防控期间,电视学院充分发挥了专业优势,利用新媒体平台,帮助研究生在家安心学习、凝聚力量抗击疫情。每天通过公众号等平台分享一封来自老师和学生的网上书信,导师们将疫情期间的学术思考与心得分享给研究生,指导研究生疫情期间的科研学习。同时,通过学生们分享的书信,研究生们能了解同辈同学的所思所想,互相勉励,共同进步。

动画与数字艺术学院:“棱镜读书会”
动画与数字艺术学院税琳琳老师组织开办了线上“棱镜读书会”,邀请学院师生共同参与。“棱镜读书会”作为研究生读书分享群,每周每人分享一本书,不限主题,以经典和前沿书籍为主,每次分享时间为30分钟,问答时间15分钟,目的是希望研究生秉承“知不知”“求不同”的理念,在交流中有所收获。

目前“棱镜读书会”共有师生78人,并在2月24日已成功举办了第一期线上读书会。“棱镜读书会”这个跨专业、方向的线上读书会,一方面落实了读书计划、让研究生了解更多跨专业知识,另一方面通过线上讨论分享,提升了阅读效果。
外国语言文化学院:研究生“经典阅读周”
外国语言文化学院根据外国语言文学学科的特点,向研究生推荐经典阅读书目,积极培养研究生的阅读思考能力。在各位研究生导师和专业负责人的积极配合下,形成了外国语言文学一级学科下,包含四个二级学科,八个专业,以及一个专业硕士两个研究方向的《经典阅读推荐书目》。同时,各位国际研究生导师还为制定了跨文化研究专业国际研究生提供了经典阅读书目。

自2月24日起,研究生“经典阅读周”有序开始,在此期间,研究生按照专业方向阅读书单+导师指定书目进行自主阅读,导师根据阅读情况做线上阅读辅导或读书会,并要求研究生以读书海报或读书报告的形式呈现阅读的收获和成果,作为导师对阅读情况的评价依据。
新闻学院:“安度疫情,安读好书”
为使广大研究生能够做好充分心理准备来积极应对本学期的线上学习活动,新闻学院传播心理研究所的张晓辉教授和倪桓副教授将为学院全体研究生举办一场线上专题讲座——“安度疫情,安读好书:疫情期间心理危机防范与自学辅导”,带领研究生探讨,在读书活动期间如何保持平稳的心态和较高的学习效率,安然度过疫情特殊时期,完成课程学习和科研任务。

除上述研究生培养单位外,文化产业管理学院、数据科学与智能媒体学院等多个单位,积极落实学校布置的各项教学培养任务,导师们为研究生制定了详细的阅读书目和学习计划,与研究生密切联系、督促学习、指导论文等,保证了疫情期间研究生教育教学工作有序进行。
(编辑:阎玺)





