5月21日,“青创北京”挑战杯首都大学生创业计划竞赛落下帷幕。我校推荐参评的作品揽获主赛道2个金奖、4个银奖和7个铜奖,专项赛道1个金奖、13个银奖和16个铜奖,这是对我校组织统筹工作和参赛团队专业能力的高度肯定。
本届“挑战杯”设置了“一杯五赛”的赛道分布。“一杯”指主赛道,分为“科技创新和未来产业”“生态环保和可持续发展”“文化创意和区域合作”“乡村振兴和农业农村现代化”“城市治理和社会服务”五个主题。专项赛道设置“青振京郊”“青绘团史”“青力冬奥”“青系四海”“青创副中心”五大板块。我校推荐参评的《中文知音——打造全球最专业的的中文学习APP》《起舞元宇宙——基于计算视觉动作捕捉的虚拟人创作平台》获主赛道金奖,《“人杰地灵,水色山光”——基于举人IP形象“阿水”的线上线下一体化文旅融合项目》获“青振京郊” 专项赛道金奖。

主赛道金奖作品:起舞元宇宙

主赛道金奖作品:中文知音

“青振京郊”专项赛道金奖作品:线上线下一体化文旅融合项目
“挑战杯”创业计划赛是全国和北京市规模最大、最具权威性、最有影响力的学生创业竞赛之一,始终坚持“崇尚科学、追求真知、勤奋学习、锐意创新、迎接挑战”的宗旨,被誉为当代大学生科技创新的“奥林匹克”盛会,为各高校发现和培养优秀创新创业人才作出了突出贡献。
长期以来,我校始终坚持以国家和社会需求为导向,注重培养学生的创新精神与实践能力,大力培育创新型人才。本届“挑战杯”备赛期间,学校相关部门与专业指导教师大力支持、协力配合,积极组织学生参赛。在前期申报阶段,校团委开展了广泛的宣传动员工作,吸引600多名同学、200多支团队参与,并组织学生分享往年参赛经验、为今年参赛同学答疑解惑;在作品提交阶段,学校工作组对所有参赛作品进行了严格审查与监督,并及时给予指导帮助;在校内评审会组织过程中,校团委邀请专业教师组成评审委员会,通过线上会议对申报作品进行答辩评审和专业指导,最终推选出63件作品参加北京市级比赛。
在本届“青创北京”挑战杯大学生创业计划竞赛中,中国传媒大学各参赛团队坚持协同创新、敢于亮剑、攻坚克难,用实际行动展示了中传学子严谨扎实的创新实践能力和高度的社会责任感。
未来,校团委将继续推动开展“挑战杯”等学术科技竞赛,鼓励引导师生积极参与、学用结合,在创新创业中磨砺思维,在实学实干中锐意进取,做时代的弄潮儿,乘科创之风,展青春之翼,铸强国未来。
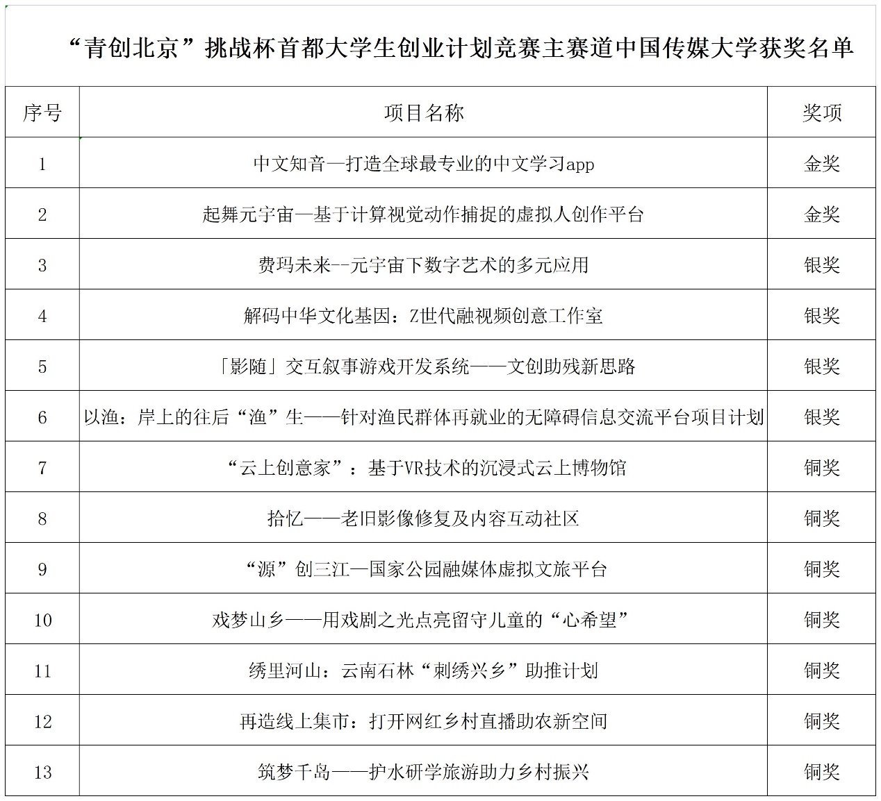
附:获奖名单:


(编辑:阎玺)


