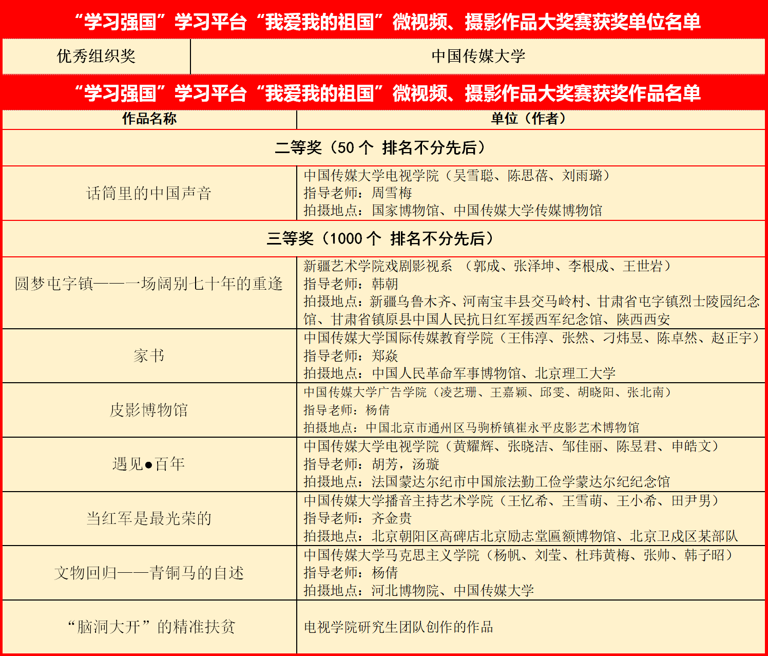
(通讯员 杨倩 崔鑫宇)12月25日,中宣部“学习强国”App学习平台举办的“我爱我的祖国”微视频、摄影作品大奖赛评选结束。在万里挑一的激烈角逐中,我校选送的一部微视频作品获得二等奖、七部微视频作品获得三等奖,同时我校荣获“优秀组织奖”,是本次比赛获得此项奖励的唯一高校。

马克思主义学院对本次比赛非常关注,组织教师从马院与校党委宣传部、团委共同举办的“不忘初心、致敬祖国——讲述红色文物背后的故事”微视频评比入围作品中精心挑选、组织推送作品,并在大赛中脱颖而出。它们分别是获得二等奖的《话筒里的中国声音》(电视学院:吴雪聪、陈思蓓、刘雨璐),《家书》(国际传媒教育学院:王祎淳、张然、刁炜昱、陈卓然、赵正宇)《皮影博物馆》(广告学院:凌艺珊、王嘉颖、邱雯、胡晓阳、张北南)《遇见·百年》(电视学院:黄耀辉、张晓洁、邹佳丽、陈昱君、申皓文)《当红军是最光荣的》(播音主持艺术学院:王忆希、王雪萌、王小希、田尹男)《文物回归——青铜马的自述》(马克思主义学院:杨帆、刘莹、杜玮、黄梅、张帅、韩子昭)等。我校获得三等奖的作品还有电视学院研究生团队创作并选送的作品《“脑洞大开”的精准扶贫》。

《话筒里的中国声音》微视频作品画面

《圆梦屯字镇——一场阔别七十年的重逢》微视频作品画面

《家书》微视频作品画面

《皮影博物馆》微视频作品画面

《遇见●百年》微视频作品画面

《当红军是最光荣的》微视频作品画面

《文物回归——青铜马的自述》微视频作品画面
本次活动时间从9月中旬持续到11月底。活动受到社会各方广泛关注,全国各地数万名视频和摄影专业人士和业余爱好者踊跃参与、积极投稿。“学习强国”学习平台通过供稿系统、海投系统、接收邮寄等三大渠道,广泛征集各方来稿。在作品推选阶段,我校共向“学习强国”学习平台上报近30个参赛作品。截至11月30日,该比赛共收到参赛作品82134件,其中微视频作品11767件,摄影作品70353件。学习平台PC端和手机APP开设参赛作品展播专题。经初审、复审和终审三轮评审,共评出1060件获奖作品,20家单位获得优秀组织奖。
附:我校推选作品获奖名单:
