(通讯员 战京娟 胡玉鑫)6月22日,我校“科研财务一体化”功能正式在科研创新服务平台和财务网上综合服务平台同步上线启用,完成了“科研财务一体化”的线上系统建设。
“科研财务一体化”功能通过数据对照和信息共享,实现了科研财务两个系统在科研项目经费管理业务上的数据共享和业务协同。目前已实现的“一体化”功能包括:项目预算信息共享、银行到款信息共享、项目入账信息共享及财务报销信息共享;项目负责人可通过“科研创新服务平台”系统实现 “到账认领”“预算审批”“财务支出明细”等相关功能一站式服务,从而使过去的项目负责人、科学研究处、财务处三方多次线下对接转变为系统中一键实现数据对接,真正做到了数据信息的实时、高效,项目立项的简化、便捷。


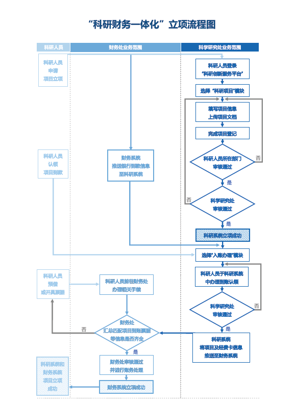
我校“科研财务一体化”立项流程和系统操作指南
科学研究处自2018年9月开始着手建设新的科研创新服务系统,将原有的文科科研管理系统和科研信息综合服务平台加以整合,实现了科研数据整合与共享,并于2019年3月正式上线。在信息化处、财务处的支持下正式启动科研财务一体化建设,完成了以下功能建设:科研系统与财务系统对接数据接口开发和集成调试,实现了科研系统与财务系统数据对接和科研经费业务协同;科研、财务两个系统的数据映射,即项目分类映射、项目编码及代号映射、预算科目标准与财务报销科目映射;多类信息共享,即项目预算信息共享、银行到款信息共享、项目入账信息共享、财务报销信息共享。同时,开发了科研与财务系统数据接口,建立数据信任和传递机制,可展示科研处与财务处信息共享及同步状态,并提供同步核对功能等。
科研、财务系统的成功对接,旨在让“数据多跑路、老师少跑腿”,助力我校智慧校园建设。该功能上线进一步简化了科研、财务立项流程及经费到账信息管理手续等,是科学研究处“管理+服务”科研信息化体系的进一步完善,使得科研工作流程更高效、更便捷、更友好,在申请、审批、备案等科研管理流程上全面实现无纸化、信息化、智能化,通过科研管理服务系统的升级改造,保障了我校科研、财务数据信息共享和互联互通,为教师顺利开展科研工作提供全流程、全方位、高效率的服务。
(编辑:陈艺文)