(通讯员 贺小飞)2月24日,中国传媒大学正式开启为期两周的“读书计划”,领航2020年春季新学期。 “品经典、论心得、深思考”是我校此次疫情防控期间 “读书计划”的主题,旨在以学生自主阅读为基础,通过线上研讨、交流心得,引导学生主动探索、自主学习、深度思考。
“读书计划”分两个层面展开:一是各学院自主制定读书计划实施方案,以系所、专业或班级为基本组织单元,为学生推荐阅读书目和篇目,由读书导师定期通过微信、QQ或直播平台开展多种形式的线上指导和研讨,并以读书笔记、读书报告或艺术创作等形式作为最终的学习成果。二是在学校层面上面向全校学生推出 “读书公开课”活动,读书导师通过直播平台和学生实时交流研讨。
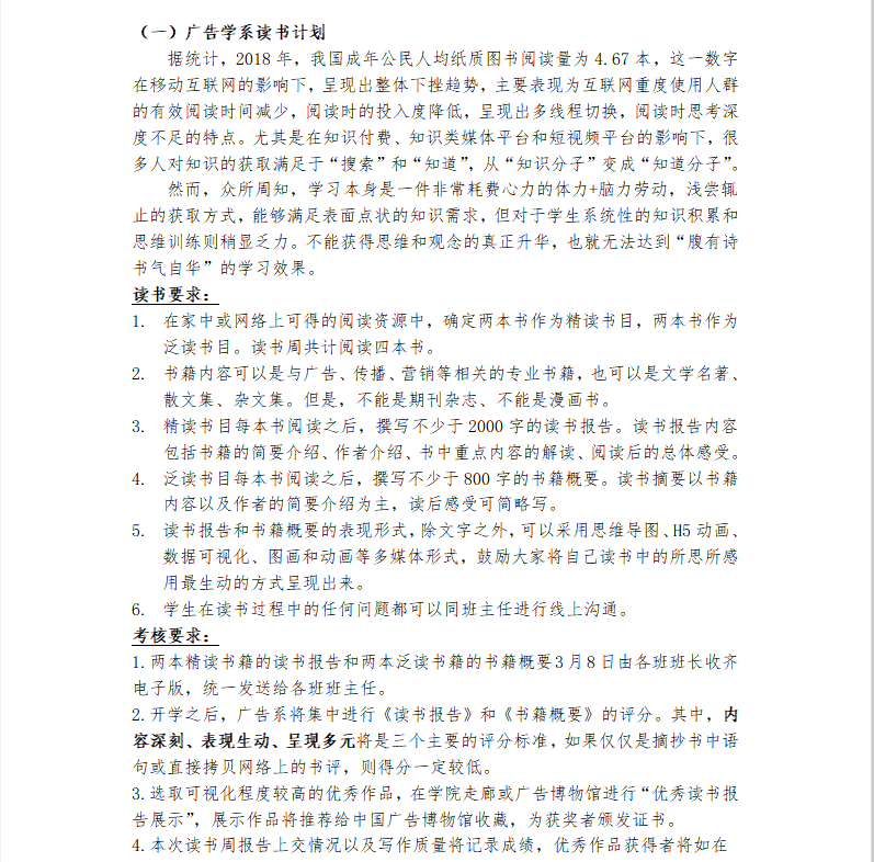
目前,各学院均已制定了详尽的读书计划实施方案,既有严谨的规范,也体现了不同学院和专业的特色。例如电视学院将延期开学期间的读书计划与寒假期间的学习任务打通;广告学院则围绕毕业论文(设计)进行主题阅读;文化产业管理学院还特意录制了四门网络课程供学生们结合读书计划学习。



参与全校“读书公开课”的老师们也已为同学们准备好了阅读“大餐”。例如政府与公共事务学院的高萍老师将带领大家走进《智慧城市:大数据、互联网时代的城市未来》,从时间和空间层面和大家一起讨论与智慧城市建设的相关问题;计算机与网络空间安全学院的黄玮老师将带领大家一起探讨《黑客与画家》中关于黑客思维和黑客方法论的妙处,更好地认识黑客精神,学会守正出奇。


此次读书计划还将纳入我校新设立的“得到读书奖学金”奖励计划中,以激励同学们 “爱读书、会读书、读好书”。
读书计划实施期间,通过线上研讨、读书公开课等活动,师生们将逐渐熟悉线上教学活动的特点和规律,从而为后续3月9日全面开启的线上教学课程打牢基础。目前,教务处已制定了详细的线上教学实施方案;面向学生推出了“致中传本科生的一封信”及“延期开学不停学十六问”;组织任课教师按照课程班建立QQ或微信学习群,建立了师生沟通机制,做好线上教学备选方案;组织线上教学专场培训,积极推进线上教学经验分享等。各项工作正有条不紊地逐步开展,为新学期有序、高效开展本科教学保驾护航!
(编辑:阎玺)